
Sri K. V. Chowdary
IRS
Chancellor
Former Central Vigilance Commissioner (CVC) & Former Chairman, Central Board of Direct Taxes (CBDT), Govt. of India.

Dr. Venkateswara Rao Paruchuri
Vice Chancellor
Former Dean & Head of the Department & Professor of Mechanical Engineering IIT, Delhi


Dr.B.Panduranga Rao
Director- Infrastructure & Consultancy
bprce@vrsiddhartha.ac.in


Dr. Mohammed Ismail B
Academics
Professor, CSE

Dr. P V R L Narasimham
Dean
Examinination & Evaluation
Professor, EEE

Dr.D.Rajeswara Rao
Dean
Industry Relations, Training & Placements
Professor, CSE

Dr. M.Suneetha
Dean
Research & Technology Development
Professor, IT

Dr.G.N.Swamy
Dean
Student Affairs & Admissions
Professor, EIE

Dr.D.Venkata Rao
Dean
Velagapudi Ramakrishna Siddhartha School of Engineering, School of Management, School of LAW, School of Sciences, School of Arts & Commerce
Professor, ECE

Dr B Venkateswara Rao
Associate Dean
Academics
Associate Professor, EEE

Dr. T. Anuradha
Controller of Examination
coe@vrsiddhartha.ac.in

Mr. T. S. Ramaiah Chowdary
Additional Controller of Examination
confidentialsection@vrsiddhartha.ac.in

Mr. M. V. Saibabu
Deputy Registrar
dyregistrar@siddhartha.edu.in

Sri. P.V. Kesava Rao
Finance Officer I/C
accounts@vrsiddhartha.ac.in

Dr. G. N. Swamy
Professor, Electronics & Instrumentation Engineering
deanadmissions@vrsiddhartha.ac.in

Dr. L. K. Mohan Rao
Retired Professor, Andhra University, Visakhapatnam
lanka1954@gmail.com
Executive Council
S. No. | Name of the Member | Designation | Capacity | Term |
---|---|---|---|---|
a. | Prof. P. Venkateswara Rao | Vice - Chancellor | Chairperson | In capacity |
b. | Dr. A. V. Ratna Prasad | Pro Vice-Chancellor | Member | In capacity |
c. | Dr. D. Venkata Rao | Dean – V R S School of Engineering, Schools of Management, Law, Sciences, Arts & Commerce |
Member | In capacity |
d. | Dr. K. Srinivas | CSE Professor | Member | 1 year |
e. | Dr. B. Venkateswara Rao | EEE Associate Professor | Member | 1 year |
f. | Dr. D. Madhulatha | School of Arts & Commerce Assistant Professor | Member | 1 year |
g. | Dr. P. Udaya Bhaskar | Former Chairman, APPSC | UGC Nominee, Member | 3 years |
h. | Sri. M. Rajayya | President, SAGTE 1. Nominee of Sponsoring Body |
Member | 3 years |
Sri. P. Lakshmana Rao | Secretary, SAGTE 2. Nominee of Sponsoring Body |
Member | 3 years | |
Sri. S. Venkateswara Rao | Treasurer, SAGTE 3. Nominee of Sponsoring Body |
Member | 3 years | |
Sri. N. Lalitha Prasad | Joint Secretary, SAGTE 4. Nominee of Sponsoring Body |
Member | 3 years | |
i. | Dr. M. Ravichand | Registrar | Ex-officio | In capacity |
Minutes of Executive Council
Meeting. No | Date | Link to Minutes |
---|---|---|
1. | 06-07-2024 | 1st EC Minutes |
2. | 11-11-2024 | 2nd EC Minutes |
3. | 11-04-2025 | 3rd EC Minutes |
4. | 20-06-2025 | 4th EC Minutes |
5. | 04-10-2025 | 5th EC Minutes |
Members of Academic Council
S.No. | Name of the Member | Designation | Act as |
---|---|---|---|
(i) | Prof. P. Venkateswara Rao | Vice - Chancellor | Chairperson |
(ii) | Dr. A. V. Ratna Prasad | Pro Vice-Chancellor | Member |
(iii) | Dr. D. Venkata Rao | Dean - (VRSSE) | Member |
1) Dr. D. Rajeswara Rao | HOD - CSE (VRSSE) | Member | |
2) Dr. N. Ravi Kumar | HOD - ME (VRSSE) | Member | |
3) Dr. P. V. R. L. Narasimham | HOD - EEE (VRSSE) | Member | |
4) Dr. G.N. Swamy | HOD - EIE (VRSSE) | Member | |
5) Dr. M. Suneetha | HOD - IT (VRSSE) | Member | |
6) Dr. V. Mallikarjuna | HOD – CE (VRSSE) | Member | |
7) Dr. S. Srinivasa Rao | HOD - Chemistry (VRSSE) | Member | |
8) Dr. Ch. Baby Rani | HOD - Maths (VRSSE) | Member | |
9) Dr. K. Narendra | Head, Department of Physics. | Member | |
10) Dr. K. Purnachandra Rao | HOD, MCA Department | Member | |
11) Dr. A. Sree Ram | HOD, MBA Department | Member | |
(iv) | 1. Dr. S. Vasavi | Professor - CSE (VRSSE) | Member |
2. Dr. K. Suvarna Vani | Professor - CSE (VRSSE) | Member | |
3. Dr. K. Srinivas | Professor - CSE (VRSSE) | Member | |
4. Dr. Ch. Rupa | Professor - CSE (VRSSE) | Member | |
5. Dr. Ch. Nagaraju | Professor - ECE (VRSSE) | Member | |
6. Dr. G. Lakshmi Madhumathi | Professor - ECE (VRSSE) | Member | |
7. Dr. A. Rama Devi | Professor - EEE (VRSSE) | Member | |
8. Dr. S. Srinivasa Prasad | Professor - ME (VRSSE) | Member | |
(v) | 1. Dr. K. Raghuveer | Associate Professor - MBA | Member |
2. Dr. Shaik Fayaz Ahmed | Associate Professor - ECE | Member | |
3. Dr. G. Srinivasa Rao | Associate Professor - EEE | Member | |
4. Dr. B. Venkateswara Rao | Associate Dean - Academics, Associate Professor - EEE | Member | |
5. Dr. B. Lakshmi Sireesha | Associate Professor-ECE | Member | |
(vi) | 1. Dr. P. Durga Prasada Rao | Asst. Professor - EIE | Member |
2. Mr. P. Sateesh Kumar Reddy | Asst. Professor - ME | Member | |
3. Dr. K.P. Venkata Kumar | Asst. Professor, MCA | Member | |
4. Dr. V. E. Jyothi | Asst. Professor, MCA | Member | |
5. Dr. D. Madhulatha | Asst. Professor – School of Arts & Commerce | Member | |
(vii) | 1. Prof. D. V. L. N. Somayajulu | Director, NIT Manipur | Member |
2. Dr. L. Prakash Sai | Professor, Dept. of Management of Studies, IITM, Chennai | Member | |
3. Dr. Ch. Divakar Babu | Principal of SVD Law College, Vijayawada | Member | |
4. Prof. NVR Jyothi Kumar | School of Economics, Management & Information Sciences, Mizoram Central University, Aizawl | Member | |
5. Sri D. Rama Krishna | Managing Director of Efftronics, Vijayawada | Member | |
6. Dr. Abburi Vidya Sagar | Chairman & MD, Avantel Ltd. | Member | |
(viii) | Dr. M. Ravichand | Registrar - Ex- officio | Secretary |
(ix) | Dr. T. Anuradha | Controller of Examinations | Permanent Invitee |
Minutes of Academic Council
Meeting. No | Date | Link to Minutes |
---|---|---|
1. | 27-07-2024 | 1st AC Minutes |
2. | 10-12-2024 | 2nd AC Minutes |
3. | 04-04-2025 | 3rd AC Minutes |
4. | 10-06-2025 | 4th AC Minutes |
5. | 18-09-2025 | 5th AC Minutes |
Finance Committee
S. No. | Name of the Member | Designation | Capacity |
---|---|---|---|
1. | Prof. Dr. P. Venkateswara Rao | Vice-Chancellor | Chairperson |
2. | Prof. A. V. Ratna Prasad | Pro Vice-Chancellor | Member |
3. | Sri. P. Lakshmana Rao | Secretary, SAGTE | Member (Society Nominee) |
4. | Sri. S. Venkateswara Rao | Treasurer, SAGTE | Member |
5. | Dr. D. Venkata Rao | Dean – Velagapudi Ramakrishna Siddhartha School of Engineering | |
6. | Dr. M. Suneetha | Dean Research, Technology Development & IQAC | |
7. | Dr. T. Penchalaiah | Retd. Professor, Government Degree College, Rajampeta, A.P. | Member (UGC Nominee) |
8. | Dr. B. Panduranga Rao | Director Infrastructure & Consultancy | Member |
9. | Dr. P. V. R. L. Narasimham | Dean Examinations & Evaluation | |
10. | Dr. K. Raghuveer | Sr. Asst. Professor – MBA | |
11. | Sri. P. V. Kesava Rao | Finance Officer (In-charge) | Secretary, Ex-Officio |
12. | Dr.M.Ravichand | Registrar | Special Invitee |
Minutes of Finance Committee
Meeting. No | Date | Link to Minutes |
---|---|---|
1. | 10-09-2024 | 1st FC Minutes |
2. | 30-12-2024 | 2nd FC Minutes |
3. | 28-03-2025 | 3rd FC Minutes |
4. | 19-06-2025 | 4th FC Minutes |
5. | 16-09-2025 | 5th FC Minutes |
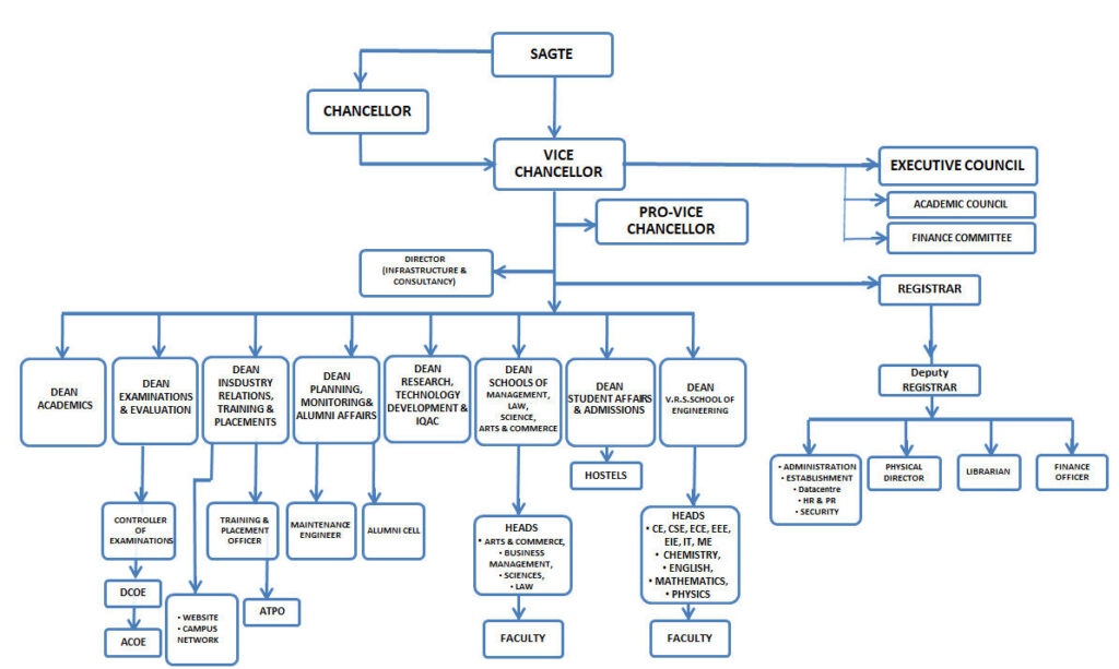
Organogram
